咨询热线: 020-83707939
版权法律咨询: 020-38354509
版权信息
版权要闻
中心动态
业务公告
合作机构
 
版权要闻
首页 -> 关于我们 -> 版权要闻
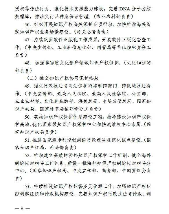
《2025年知识产权强国建设推进计划》印发
时间:2025-05-14   浏览次数:4479
  日前,经国家知识产权强国建设工作部际联席会议同意,联席会议办公室印发《2025年知识产权强国建设推进计划》,明确了七个方面118项重点任务

在完善知识产权制度方面,《推进计划》提出完善知识产权法律法规规章、改革完善知识产权重大政策、完善新兴领域和特定领域知识产权规则,具体包括推进相关法律法规制修订,推动建立高效的知识产权综合管理体制,做好“十五五”知识产权规划编制工作,加快研究构建数据知识产权保护规则等措施。在强化知识产权保护方面,《推进计划》提出加强知识产权司法保护、强化知识产权行政保护、健全知识产权协同保护格局,具体包括完善并全面落实侵权惩罚性赔偿制度,深化知识产权检察综合履职,组织开展执法专项行动,强化两法衔接和跨区域、跨部门执法合作等措施。在完善知识产权市场运行机制方面,《推进计划》提出提高知识产权创造质量、加强知识产权转化运用、促进知识产权市场化运营,具体包括持续提升专利商标审查质量和效率,完善知识产权支撑关键核心技术攻关工作体系,深入实施专利转化运用专项行动,大力培育和发展专利密集型产业和版权产业,积极稳妥发展知识产权金融等措施。在提高知识产权服务效能方面,《推进计划》提出加强知识产权公共服务供给、促进知识产权服务业发展,具体包括深入实施知识产权公共服务普惠工程,全面加强知识产权代理行业监管等措施。


此外,《2025年知识产权强国建设推进计划》还就营造良好的知识产权人文社会环境、深度参与全球知识产权治理、加强组织保障等方面明确了具体措施。








 




 



 


上一条:国家版权局等四部门启动“剑网2025” 专项行动
下一条:2025年全国知识产权宣传周主场活动在京举行
中心地址:广州市越秀区小北路181号金和大厦首层101
中心传真:020-38354213  业务窗口电话:020-83707939
版权所有:广州市版权保护中心  技术支持:广州市如泰电子科技有限公司 粤ICP备14051962号